tum 5 miesięcy temu
rodzic
commit
623545550f

+ 5 - 2
Dockerfile

@@ -8,9 +8,12 @@ ENV PYTHONUNBUFFERED 1
8 8
 # Set work directory
9 9
 WORKDIR /app
10 10
 
11
-# Install Node.js and npm
11
+# Install system dependencies: Node.js/npm and Graphviz toolchain for ER diagrams
12 12
 RUN apt-get update \
13
-    && apt-get install -y --no-install-recommends nodejs npm \
13
+    && apt-get install -y --no-install-recommends \
14
+        nodejs npm \
15
+        graphviz libgraphviz-dev \
16
+        build-essential pkg-config \
14 17
     && rm -rf /var/lib/apt/lists/*
15 18
 
16 19
 # Install dependencies

+ 1 - 1
ecoloop/settings.py

@@ -85,7 +85,7 @@ INSTALLED_APPS = [
85 85
 ]
86 86
 if DEBUG:
87 87
     # Add django_browser_reload only in DEBUG mode
88
-    INSTALLED_APPS += ['django_browser_reload']
88
+    INSTALLED_APPS += ['django_browser_reload', 'django_extensions']
89 89
 
90 90
 
91 91
 TAILWIND_APP_NAME = 'theme'

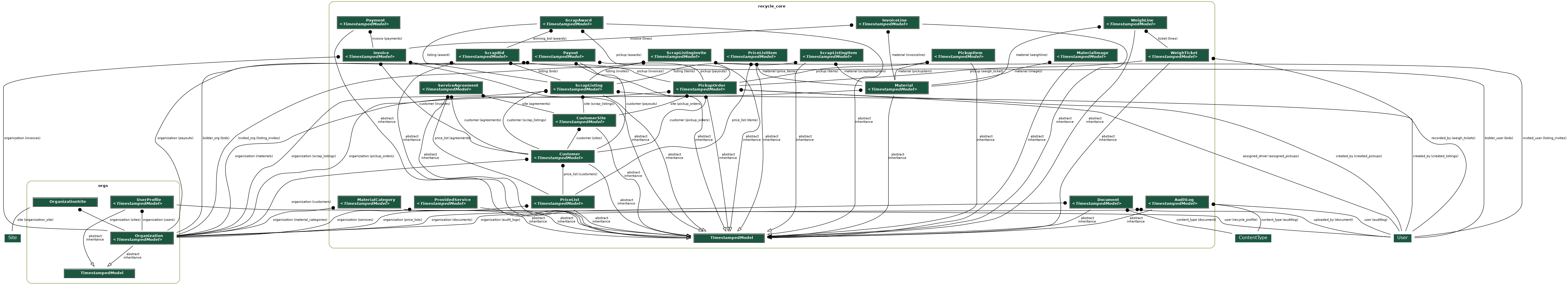
+ 672 - 0
er.dot

@@ -0,0 +1,672 @@
1
+digraph model_graph {
2
+  // Dotfile by Django-Extensions graph_models
3
+  // Created: 2025-09-22 14:07
4
+  // Cli Options: orgs recycle_core --group-models --disable-fields
5
+
6
+  fontname = "Roboto"
7
+  fontsize = 8
8
+  splines  = true
9
+  rankdir = "TB"
10
+  
11
+
12
+  node [
13
+    fontname = "Roboto"
14
+    fontsize = 8
15
+    shape = "plaintext"
16
+  ]
17
+
18
+  edge [
19
+    fontname = "Roboto"
20
+    fontsize = 8
21
+  ]
22
+
23
+  // Labels
24
+  subgraph cluster_orgs {
25
+    label=<
26
+          <TABLE BORDER="0" CELLBORDER="0" CELLSPACING="0">
27
+          <TR><TD COLSPAN="2" CELLPADDING="4" ALIGN="CENTER">
28
+          <FONT FACE="Roboto" COLOR="Black" POINT-SIZE="10">
29
+          <B>orgs</B>
30
+          </FONT>
31
+          </TD></TR>
32
+          </TABLE>
33
+          >
34
+    color=olivedrab4
35
+    style="rounded"
36
+  
37
+    orgs_models_TimestampedModel [label=<
38
+      <TABLE BGCOLOR="white" BORDER="1" CELLBORDER="0" CELLSPACING="0">
39
+      <TR><TD COLSPAN="2" CELLPADDING="5" ALIGN="CENTER" BGCOLOR="#1b563f">
40
+      <FONT FACE="Roboto" COLOR="white" POINT-SIZE="10"><B>
41
+      TimestampedModel
42
+      </B></FONT></TD></TR>
43
+    
44
+      </TABLE>
45
+      >]
46
+  
47
+    orgs_models_Organization [label=<
48
+      <TABLE BGCOLOR="white" BORDER="1" CELLBORDER="0" CELLSPACING="0">
49
+      <TR><TD COLSPAN="2" CELLPADDING="5" ALIGN="CENTER" BGCOLOR="#1b563f">
50
+      <FONT FACE="Roboto" COLOR="white" POINT-SIZE="10"><B>
51
+      Organization<BR/>&lt;<FONT FACE="Roboto"><I>TimestampedModel</I></FONT>&gt;
52
+      </B></FONT></TD></TR>
53
+    
54
+      </TABLE>
55
+      >]
56
+  
57
+    orgs_models_OrganizationSite [label=<
58
+      <TABLE BGCOLOR="white" BORDER="1" CELLBORDER="0" CELLSPACING="0">
59
+      <TR><TD COLSPAN="2" CELLPADDING="5" ALIGN="CENTER" BGCOLOR="#1b563f">
60
+      <FONT FACE="Roboto" COLOR="white" POINT-SIZE="10"><B>
61
+      OrganizationSite
62
+      </B></FONT></TD></TR>
63
+    
64
+      </TABLE>
65
+      >]
66
+  
67
+    orgs_models_UserProfile [label=<
68
+      <TABLE BGCOLOR="white" BORDER="1" CELLBORDER="0" CELLSPACING="0">
69
+      <TR><TD COLSPAN="2" CELLPADDING="5" ALIGN="CENTER" BGCOLOR="#1b563f">
70
+      <FONT FACE="Roboto" COLOR="white" POINT-SIZE="10"><B>
71
+      UserProfile<BR/>&lt;<FONT FACE="Roboto"><I>TimestampedModel</I></FONT>&gt;
72
+      </B></FONT></TD></TR>
73
+    
74
+      </TABLE>
75
+      >]
76
+
77
+  }
78
+  subgraph cluster_recycle_core {
79
+    label=<
80
+          <TABLE BORDER="0" CELLBORDER="0" CELLSPACING="0">
81
+          <TR><TD COLSPAN="2" CELLPADDING="4" ALIGN="CENTER">
82
+          <FONT FACE="Roboto" COLOR="Black" POINT-SIZE="10">
83
+          <B>recycle_core</B>
84
+          </FONT>
85
+          </TD></TR>
86
+          </TABLE>
87
+          >
88
+    color=olivedrab4
89
+    style="rounded"
90
+  
91
+    recycle_core_models_TimestampedModel [label=<
92
+      <TABLE BGCOLOR="white" BORDER="1" CELLBORDER="0" CELLSPACING="0">
93
+      <TR><TD COLSPAN="2" CELLPADDING="5" ALIGN="CENTER" BGCOLOR="#1b563f">
94
+      <FONT FACE="Roboto" COLOR="white" POINT-SIZE="10"><B>
95
+      TimestampedModel
96
+      </B></FONT></TD></TR>
97
+    
98
+      </TABLE>
99
+      >]
100
+  
101
+    recycle_core_models_MaterialCategory [label=<
102
+      <TABLE BGCOLOR="white" BORDER="1" CELLBORDER="0" CELLSPACING="0">
103
+      <TR><TD COLSPAN="2" CELLPADDING="5" ALIGN="CENTER" BGCOLOR="#1b563f">
104
+      <FONT FACE="Roboto" COLOR="white" POINT-SIZE="10"><B>
105
+      MaterialCategory<BR/>&lt;<FONT FACE="Roboto"><I>TimestampedModel</I></FONT>&gt;
106
+      </B></FONT></TD></TR>
107
+    
108
+      </TABLE>
109
+      >]
110
+  
111
+    recycle_core_models_ProvidedService [label=<
112
+      <TABLE BGCOLOR="white" BORDER="1" CELLBORDER="0" CELLSPACING="0">
113
+      <TR><TD COLSPAN="2" CELLPADDING="5" ALIGN="CENTER" BGCOLOR="#1b563f">
114
+      <FONT FACE="Roboto" COLOR="white" POINT-SIZE="10"><B>
115
+      ProvidedService<BR/>&lt;<FONT FACE="Roboto"><I>TimestampedModel</I></FONT>&gt;
116
+      </B></FONT></TD></TR>
117
+    
118
+      </TABLE>
119
+      >]
120
+  
121
+    recycle_core_models_Material [label=<
122
+      <TABLE BGCOLOR="white" BORDER="1" CELLBORDER="0" CELLSPACING="0">
123
+      <TR><TD COLSPAN="2" CELLPADDING="5" ALIGN="CENTER" BGCOLOR="#1b563f">
124
+      <FONT FACE="Roboto" COLOR="white" POINT-SIZE="10"><B>
125
+      Material<BR/>&lt;<FONT FACE="Roboto"><I>TimestampedModel</I></FONT>&gt;
126
+      </B></FONT></TD></TR>
127
+    
128
+      </TABLE>
129
+      >]
130
+  
131
+    recycle_core_models_MaterialImage [label=<
132
+      <TABLE BGCOLOR="white" BORDER="1" CELLBORDER="0" CELLSPACING="0">
133
+      <TR><TD COLSPAN="2" CELLPADDING="5" ALIGN="CENTER" BGCOLOR="#1b563f">
134
+      <FONT FACE="Roboto" COLOR="white" POINT-SIZE="10"><B>
135
+      MaterialImage<BR/>&lt;<FONT FACE="Roboto"><I>TimestampedModel</I></FONT>&gt;
136
+      </B></FONT></TD></TR>
137
+    
138
+      </TABLE>
139
+      >]
140
+  
141
+    recycle_core_models_PriceList [label=<
142
+      <TABLE BGCOLOR="white" BORDER="1" CELLBORDER="0" CELLSPACING="0">
143
+      <TR><TD COLSPAN="2" CELLPADDING="5" ALIGN="CENTER" BGCOLOR="#1b563f">
144
+      <FONT FACE="Roboto" COLOR="white" POINT-SIZE="10"><B>
145
+      PriceList<BR/>&lt;<FONT FACE="Roboto"><I>TimestampedModel</I></FONT>&gt;
146
+      </B></FONT></TD></TR>
147
+    
148
+      </TABLE>
149
+      >]
150
+  
151
+    recycle_core_models_PriceListItem [label=<
152
+      <TABLE BGCOLOR="white" BORDER="1" CELLBORDER="0" CELLSPACING="0">
153
+      <TR><TD COLSPAN="2" CELLPADDING="5" ALIGN="CENTER" BGCOLOR="#1b563f">
154
+      <FONT FACE="Roboto" COLOR="white" POINT-SIZE="10"><B>
155
+      PriceListItem<BR/>&lt;<FONT FACE="Roboto"><I>TimestampedModel</I></FONT>&gt;
156
+      </B></FONT></TD></TR>
157
+    
158
+      </TABLE>
159
+      >]
160
+  
161
+    recycle_core_models_Customer [label=<
162
+      <TABLE BGCOLOR="white" BORDER="1" CELLBORDER="0" CELLSPACING="0">
163
+      <TR><TD COLSPAN="2" CELLPADDING="5" ALIGN="CENTER" BGCOLOR="#1b563f">
164
+      <FONT FACE="Roboto" COLOR="white" POINT-SIZE="10"><B>
165
+      Customer<BR/>&lt;<FONT FACE="Roboto"><I>TimestampedModel</I></FONT>&gt;
166
+      </B></FONT></TD></TR>
167
+    
168
+      </TABLE>
169
+      >]
170
+  
171
+    recycle_core_models_CustomerSite [label=<
172
+      <TABLE BGCOLOR="white" BORDER="1" CELLBORDER="0" CELLSPACING="0">
173
+      <TR><TD COLSPAN="2" CELLPADDING="5" ALIGN="CENTER" BGCOLOR="#1b563f">
174
+      <FONT FACE="Roboto" COLOR="white" POINT-SIZE="10"><B>
175
+      CustomerSite<BR/>&lt;<FONT FACE="Roboto"><I>TimestampedModel</I></FONT>&gt;
176
+      </B></FONT></TD></TR>
177
+    
178
+      </TABLE>
179
+      >]
180
+  
181
+    recycle_core_models_ServiceAgreement [label=<
182
+      <TABLE BGCOLOR="white" BORDER="1" CELLBORDER="0" CELLSPACING="0">
183
+      <TR><TD COLSPAN="2" CELLPADDING="5" ALIGN="CENTER" BGCOLOR="#1b563f">
184
+      <FONT FACE="Roboto" COLOR="white" POINT-SIZE="10"><B>
185
+      ServiceAgreement<BR/>&lt;<FONT FACE="Roboto"><I>TimestampedModel</I></FONT>&gt;
186
+      </B></FONT></TD></TR>
187
+    
188
+      </TABLE>
189
+      >]
190
+  
191
+    recycle_core_models_PickupOrder [label=<
192
+      <TABLE BGCOLOR="white" BORDER="1" CELLBORDER="0" CELLSPACING="0">
193
+      <TR><TD COLSPAN="2" CELLPADDING="5" ALIGN="CENTER" BGCOLOR="#1b563f">
194
+      <FONT FACE="Roboto" COLOR="white" POINT-SIZE="10"><B>
195
+      PickupOrder<BR/>&lt;<FONT FACE="Roboto"><I>TimestampedModel</I></FONT>&gt;
196
+      </B></FONT></TD></TR>
197
+    
198
+      </TABLE>
199
+      >]
200
+  
201
+    recycle_core_models_PickupItem [label=<
202
+      <TABLE BGCOLOR="white" BORDER="1" CELLBORDER="0" CELLSPACING="0">
203
+      <TR><TD COLSPAN="2" CELLPADDING="5" ALIGN="CENTER" BGCOLOR="#1b563f">
204
+      <FONT FACE="Roboto" COLOR="white" POINT-SIZE="10"><B>
205
+      PickupItem<BR/>&lt;<FONT FACE="Roboto"><I>TimestampedModel</I></FONT>&gt;
206
+      </B></FONT></TD></TR>
207
+    
208
+      </TABLE>
209
+      >]
210
+  
211
+    recycle_core_models_WeighTicket [label=<
212
+      <TABLE BGCOLOR="white" BORDER="1" CELLBORDER="0" CELLSPACING="0">
213
+      <TR><TD COLSPAN="2" CELLPADDING="5" ALIGN="CENTER" BGCOLOR="#1b563f">
214
+      <FONT FACE="Roboto" COLOR="white" POINT-SIZE="10"><B>
215
+      WeighTicket<BR/>&lt;<FONT FACE="Roboto"><I>TimestampedModel</I></FONT>&gt;
216
+      </B></FONT></TD></TR>
217
+    
218
+      </TABLE>
219
+      >]
220
+  
221
+    recycle_core_models_WeighLine [label=<
222
+      <TABLE BGCOLOR="white" BORDER="1" CELLBORDER="0" CELLSPACING="0">
223
+      <TR><TD COLSPAN="2" CELLPADDING="5" ALIGN="CENTER" BGCOLOR="#1b563f">
224
+      <FONT FACE="Roboto" COLOR="white" POINT-SIZE="10"><B>
225
+      WeighLine<BR/>&lt;<FONT FACE="Roboto"><I>TimestampedModel</I></FONT>&gt;
226
+      </B></FONT></TD></TR>
227
+    
228
+      </TABLE>
229
+      >]
230
+  
231
+    recycle_core_models_Invoice [label=<
232
+      <TABLE BGCOLOR="white" BORDER="1" CELLBORDER="0" CELLSPACING="0">
233
+      <TR><TD COLSPAN="2" CELLPADDING="5" ALIGN="CENTER" BGCOLOR="#1b563f">
234
+      <FONT FACE="Roboto" COLOR="white" POINT-SIZE="10"><B>
235
+      Invoice<BR/>&lt;<FONT FACE="Roboto"><I>TimestampedModel</I></FONT>&gt;
236
+      </B></FONT></TD></TR>
237
+    
238
+      </TABLE>
239
+      >]
240
+  
241
+    recycle_core_models_InvoiceLine [label=<
242
+      <TABLE BGCOLOR="white" BORDER="1" CELLBORDER="0" CELLSPACING="0">
243
+      <TR><TD COLSPAN="2" CELLPADDING="5" ALIGN="CENTER" BGCOLOR="#1b563f">
244
+      <FONT FACE="Roboto" COLOR="white" POINT-SIZE="10"><B>
245
+      InvoiceLine<BR/>&lt;<FONT FACE="Roboto"><I>TimestampedModel</I></FONT>&gt;
246
+      </B></FONT></TD></TR>
247
+    
248
+      </TABLE>
249
+      >]
250
+  
251
+    recycle_core_models_Payment [label=<
252
+      <TABLE BGCOLOR="white" BORDER="1" CELLBORDER="0" CELLSPACING="0">
253
+      <TR><TD COLSPAN="2" CELLPADDING="5" ALIGN="CENTER" BGCOLOR="#1b563f">
254
+      <FONT FACE="Roboto" COLOR="white" POINT-SIZE="10"><B>
255
+      Payment<BR/>&lt;<FONT FACE="Roboto"><I>TimestampedModel</I></FONT>&gt;
256
+      </B></FONT></TD></TR>
257
+    
258
+      </TABLE>
259
+      >]
260
+  
261
+    recycle_core_models_Payout [label=<
262
+      <TABLE BGCOLOR="white" BORDER="1" CELLBORDER="0" CELLSPACING="0">
263
+      <TR><TD COLSPAN="2" CELLPADDING="5" ALIGN="CENTER" BGCOLOR="#1b563f">
264
+      <FONT FACE="Roboto" COLOR="white" POINT-SIZE="10"><B>
265
+      Payout<BR/>&lt;<FONT FACE="Roboto"><I>TimestampedModel</I></FONT>&gt;
266
+      </B></FONT></TD></TR>
267
+    
268
+      </TABLE>
269
+      >]
270
+  
271
+    recycle_core_models_Document [label=<
272
+      <TABLE BGCOLOR="white" BORDER="1" CELLBORDER="0" CELLSPACING="0">
273
+      <TR><TD COLSPAN="2" CELLPADDING="5" ALIGN="CENTER" BGCOLOR="#1b563f">
274
+      <FONT FACE="Roboto" COLOR="white" POINT-SIZE="10"><B>
275
+      Document<BR/>&lt;<FONT FACE="Roboto"><I>TimestampedModel</I></FONT>&gt;
276
+      </B></FONT></TD></TR>
277
+    
278
+      </TABLE>
279
+      >]
280
+  
281
+    recycle_core_models_AuditLog [label=<
282
+      <TABLE BGCOLOR="white" BORDER="1" CELLBORDER="0" CELLSPACING="0">
283
+      <TR><TD COLSPAN="2" CELLPADDING="5" ALIGN="CENTER" BGCOLOR="#1b563f">
284
+      <FONT FACE="Roboto" COLOR="white" POINT-SIZE="10"><B>
285
+      AuditLog<BR/>&lt;<FONT FACE="Roboto"><I>TimestampedModel</I></FONT>&gt;
286
+      </B></FONT></TD></TR>
287
+    
288
+      </TABLE>
289
+      >]
290
+  
291
+    recycle_core_models_ScrapListing [label=<
292
+      <TABLE BGCOLOR="white" BORDER="1" CELLBORDER="0" CELLSPACING="0">
293
+      <TR><TD COLSPAN="2" CELLPADDING="5" ALIGN="CENTER" BGCOLOR="#1b563f">
294
+      <FONT FACE="Roboto" COLOR="white" POINT-SIZE="10"><B>
295
+      ScrapListing<BR/>&lt;<FONT FACE="Roboto"><I>TimestampedModel</I></FONT>&gt;
296
+      </B></FONT></TD></TR>
297
+    
298
+      </TABLE>
299
+      >]
300
+  
301
+    recycle_core_models_ScrapListingItem [label=<
302
+      <TABLE BGCOLOR="white" BORDER="1" CELLBORDER="0" CELLSPACING="0">
303
+      <TR><TD COLSPAN="2" CELLPADDING="5" ALIGN="CENTER" BGCOLOR="#1b563f">
304
+      <FONT FACE="Roboto" COLOR="white" POINT-SIZE="10"><B>
305
+      ScrapListingItem<BR/>&lt;<FONT FACE="Roboto"><I>TimestampedModel</I></FONT>&gt;
306
+      </B></FONT></TD></TR>
307
+    
308
+      </TABLE>
309
+      >]
310
+  
311
+    recycle_core_models_ScrapBid [label=<
312
+      <TABLE BGCOLOR="white" BORDER="1" CELLBORDER="0" CELLSPACING="0">
313
+      <TR><TD COLSPAN="2" CELLPADDING="5" ALIGN="CENTER" BGCOLOR="#1b563f">
314
+      <FONT FACE="Roboto" COLOR="white" POINT-SIZE="10"><B>
315
+      ScrapBid<BR/>&lt;<FONT FACE="Roboto"><I>TimestampedModel</I></FONT>&gt;
316
+      </B></FONT></TD></TR>
317
+    
318
+      </TABLE>
319
+      >]
320
+  
321
+    recycle_core_models_ScrapAward [label=<
322
+      <TABLE BGCOLOR="white" BORDER="1" CELLBORDER="0" CELLSPACING="0">
323
+      <TR><TD COLSPAN="2" CELLPADDING="5" ALIGN="CENTER" BGCOLOR="#1b563f">
324
+      <FONT FACE="Roboto" COLOR="white" POINT-SIZE="10"><B>
325
+      ScrapAward<BR/>&lt;<FONT FACE="Roboto"><I>TimestampedModel</I></FONT>&gt;
326
+      </B></FONT></TD></TR>
327
+    
328
+      </TABLE>
329
+      >]
330
+  
331
+    recycle_core_models_ScrapListingInvite [label=<
332
+      <TABLE BGCOLOR="white" BORDER="1" CELLBORDER="0" CELLSPACING="0">
333
+      <TR><TD COLSPAN="2" CELLPADDING="5" ALIGN="CENTER" BGCOLOR="#1b563f">
334
+      <FONT FACE="Roboto" COLOR="white" POINT-SIZE="10"><B>
335
+      ScrapListingInvite<BR/>&lt;<FONT FACE="Roboto"><I>TimestampedModel</I></FONT>&gt;
336
+      </B></FONT></TD></TR>
337
+    
338
+      </TABLE>
339
+      >]
340
+
341
+  }
342
+
343
+
344
+  // Relations
345
+
346
+  orgs_models_Organization -> orgs_models_TimestampedModel
347
+  [label=" abstract\ninheritance"] [arrowhead=empty, arrowtail=none, dir=both];
348
+
349
+  orgs_models_OrganizationSite -> orgs_models_Organization
350
+  [label=" organization (sites)"] [arrowhead=none, arrowtail=dot, dir=both];
351
+  django_contrib_sites_models_Site [label=<
352
+  <TABLE BGCOLOR="white" BORDER="0" CELLBORDER="0" CELLSPACING="0">
353
+  <TR><TD COLSPAN="2" CELLPADDING="4" ALIGN="CENTER" BGCOLOR="#1b563f">
354
+  <FONT FACE="Roboto" POINT-SIZE="12" COLOR="white">Site</FONT>
355
+  </TD></TR>
356
+  </TABLE>
357
+  >]
358
+  orgs_models_OrganizationSite -> django_contrib_sites_models_Site
359
+  [label=" site (organization_site)"] [arrowhead=none, arrowtail=none, dir=both];
360
+  django_contrib_auth_models_User [label=<
361
+  <TABLE BGCOLOR="white" BORDER="0" CELLBORDER="0" CELLSPACING="0">
362
+  <TR><TD COLSPAN="2" CELLPADDING="4" ALIGN="CENTER" BGCOLOR="#1b563f">
363
+  <FONT FACE="Roboto" POINT-SIZE="12" COLOR="white">User</FONT>
364
+  </TD></TR>
365
+  </TABLE>
366
+  >]
367
+  orgs_models_UserProfile -> django_contrib_auth_models_User
368
+  [label=" user (recycle_profile)"] [arrowhead=none, arrowtail=none, dir=both];
369
+
370
+  orgs_models_UserProfile -> orgs_models_Organization
371
+  [label=" organization (users)"] [arrowhead=none, arrowtail=dot, dir=both];
372
+
373
+  orgs_models_UserProfile -> orgs_models_TimestampedModel
374
+  [label=" abstract\ninheritance"] [arrowhead=empty, arrowtail=none, dir=both];
375
+
376
+
377
+  recycle_core_models_MaterialCategory -> orgs_models_Organization
378
+  [label=" organization (material_categories)"] [arrowhead=none, arrowtail=dot, dir=both];
379
+
380
+  recycle_core_models_MaterialCategory -> recycle_core_models_TimestampedModel
381
+  [label=" abstract\ninheritance"] [arrowhead=empty, arrowtail=none, dir=both];
382
+
383
+  recycle_core_models_ProvidedService -> orgs_models_Organization
384
+  [label=" organization (services)"] [arrowhead=none, arrowtail=dot, dir=both];
385
+
386
+  recycle_core_models_ProvidedService -> recycle_core_models_TimestampedModel
387
+  [label=" abstract\ninheritance"] [arrowhead=empty, arrowtail=none, dir=both];
388
+
389
+  recycle_core_models_Material -> orgs_models_Organization
390
+  [label=" organization (materials)"] [arrowhead=none, arrowtail=dot, dir=both];
391
+
392
+  recycle_core_models_Material -> recycle_core_models_TimestampedModel
393
+  [label=" abstract\ninheritance"] [arrowhead=empty, arrowtail=none, dir=both];
394
+
395
+  recycle_core_models_MaterialImage -> recycle_core_models_Material
396
+  [label=" material (images)"] [arrowhead=none, arrowtail=dot, dir=both];
397
+
398
+  recycle_core_models_MaterialImage -> recycle_core_models_TimestampedModel
399
+  [label=" abstract\ninheritance"] [arrowhead=empty, arrowtail=none, dir=both];
400
+
401
+  recycle_core_models_PriceList -> orgs_models_Organization
402
+  [label=" organization (price_lists)"] [arrowhead=none, arrowtail=dot, dir=both];
403
+
404
+  recycle_core_models_PriceList -> recycle_core_models_TimestampedModel
405
+  [label=" abstract\ninheritance"] [arrowhead=empty, arrowtail=none, dir=both];
406
+
407
+  recycle_core_models_PriceListItem -> recycle_core_models_PriceList
408
+  [label=" price_list (items)"] [arrowhead=none, arrowtail=dot, dir=both];
409
+
410
+  recycle_core_models_PriceListItem -> recycle_core_models_Material
411
+  [label=" material (price_items)"] [arrowhead=none, arrowtail=dot, dir=both];
412
+
413
+  recycle_core_models_PriceListItem -> recycle_core_models_TimestampedModel
414
+  [label=" abstract\ninheritance"] [arrowhead=empty, arrowtail=none, dir=both];
415
+
416
+  recycle_core_models_Customer -> orgs_models_Organization
417
+  [label=" organization (customers)"] [arrowhead=none, arrowtail=dot, dir=both];
418
+
419
+  recycle_core_models_Customer -> recycle_core_models_PriceList
420
+  [label=" price_list (customers)"] [arrowhead=none, arrowtail=dot, dir=both];
421
+
422
+  recycle_core_models_Customer -> recycle_core_models_TimestampedModel
423
+  [label=" abstract\ninheritance"] [arrowhead=empty, arrowtail=none, dir=both];
424
+
425
+  recycle_core_models_CustomerSite -> recycle_core_models_Customer
426
+  [label=" customer (sites)"] [arrowhead=none, arrowtail=dot, dir=both];
427
+
428
+  recycle_core_models_CustomerSite -> recycle_core_models_TimestampedModel
429
+  [label=" abstract\ninheritance"] [arrowhead=empty, arrowtail=none, dir=both];
430
+
431
+  recycle_core_models_ServiceAgreement -> recycle_core_models_Customer
432
+  [label=" customer (agreements)"] [arrowhead=none, arrowtail=dot, dir=both];
433
+
434
+  recycle_core_models_ServiceAgreement -> recycle_core_models_CustomerSite
435
+  [label=" site (agreements)"] [arrowhead=none, arrowtail=dot, dir=both];
436
+
437
+  recycle_core_models_ServiceAgreement -> recycle_core_models_PriceList
438
+  [label=" price_list (agreements)"] [arrowhead=none, arrowtail=dot, dir=both];
439
+
440
+  recycle_core_models_ServiceAgreement -> recycle_core_models_TimestampedModel
441
+  [label=" abstract\ninheritance"] [arrowhead=empty, arrowtail=none, dir=both];
442
+
443
+  recycle_core_models_PickupOrder -> orgs_models_Organization
444
+  [label=" organization (pickup_orders)"] [arrowhead=none, arrowtail=dot, dir=both];
445
+
446
+  recycle_core_models_PickupOrder -> recycle_core_models_Customer
447
+  [label=" customer (pickup_orders)"] [arrowhead=none, arrowtail=dot, dir=both];
448
+
449
+  recycle_core_models_PickupOrder -> recycle_core_models_CustomerSite
450
+  [label=" site (pickup_orders)"] [arrowhead=none, arrowtail=dot, dir=both];
451
+  django_contrib_auth_models_User [label=<
452
+  <TABLE BGCOLOR="white" BORDER="0" CELLBORDER="0" CELLSPACING="0">
453
+  <TR><TD COLSPAN="2" CELLPADDING="4" ALIGN="CENTER" BGCOLOR="#1b563f">
454
+  <FONT FACE="Roboto" POINT-SIZE="12" COLOR="white">User</FONT>
455
+  </TD></TR>
456
+  </TABLE>
457
+  >]
458
+  recycle_core_models_PickupOrder -> django_contrib_auth_models_User
459
+  [label=" assigned_driver (assigned_pickups)"] [arrowhead=none, arrowtail=dot, dir=both];
460
+  django_contrib_auth_models_User [label=<
461
+  <TABLE BGCOLOR="white" BORDER="0" CELLBORDER="0" CELLSPACING="0">
462
+  <TR><TD COLSPAN="2" CELLPADDING="4" ALIGN="CENTER" BGCOLOR="#1b563f">
463
+  <FONT FACE="Roboto" POINT-SIZE="12" COLOR="white">User</FONT>
464
+  </TD></TR>
465
+  </TABLE>
466
+  >]
467
+  recycle_core_models_PickupOrder -> django_contrib_auth_models_User
468
+  [label=" created_by (created_pickups)"] [arrowhead=none, arrowtail=dot, dir=both];
469
+
470
+  recycle_core_models_PickupOrder -> recycle_core_models_TimestampedModel
471
+  [label=" abstract\ninheritance"] [arrowhead=empty, arrowtail=none, dir=both];
472
+
473
+  recycle_core_models_PickupItem -> recycle_core_models_PickupOrder
474
+  [label=" pickup (items)"] [arrowhead=none, arrowtail=dot, dir=both];
475
+
476
+  recycle_core_models_PickupItem -> recycle_core_models_Material
477
+  [label=" material (pickupitem)"] [arrowhead=none, arrowtail=dot, dir=both];
478
+
479
+  recycle_core_models_PickupItem -> recycle_core_models_TimestampedModel
480
+  [label=" abstract\ninheritance"] [arrowhead=empty, arrowtail=none, dir=both];
481
+
482
+  recycle_core_models_WeighTicket -> recycle_core_models_PickupOrder
483
+  [label=" pickup (weigh_ticket)"] [arrowhead=none, arrowtail=none, dir=both];
484
+  django_contrib_auth_models_User [label=<
485
+  <TABLE BGCOLOR="white" BORDER="0" CELLBORDER="0" CELLSPACING="0">
486
+  <TR><TD COLSPAN="2" CELLPADDING="4" ALIGN="CENTER" BGCOLOR="#1b563f">
487
+  <FONT FACE="Roboto" POINT-SIZE="12" COLOR="white">User</FONT>
488
+  </TD></TR>
489
+  </TABLE>
490
+  >]
491
+  recycle_core_models_WeighTicket -> django_contrib_auth_models_User
492
+  [label=" recorded_by (weigh_tickets)"] [arrowhead=none, arrowtail=dot, dir=both];
493
+
494
+  recycle_core_models_WeighTicket -> recycle_core_models_TimestampedModel
495
+  [label=" abstract\ninheritance"] [arrowhead=empty, arrowtail=none, dir=both];
496
+
497
+  recycle_core_models_WeighLine -> recycle_core_models_WeighTicket
498
+  [label=" ticket (lines)"] [arrowhead=none, arrowtail=dot, dir=both];
499
+
500
+  recycle_core_models_WeighLine -> recycle_core_models_Material
501
+  [label=" material (weighline)"] [arrowhead=none, arrowtail=dot, dir=both];
502
+
503
+  recycle_core_models_WeighLine -> recycle_core_models_TimestampedModel
504
+  [label=" abstract\ninheritance"] [arrowhead=empty, arrowtail=none, dir=both];
505
+
506
+  recycle_core_models_Invoice -> orgs_models_Organization
507
+  [label=" organization (invoices)"] [arrowhead=none, arrowtail=dot, dir=both];
508
+
509
+  recycle_core_models_Invoice -> recycle_core_models_Customer
510
+  [label=" customer (invoices)"] [arrowhead=none, arrowtail=dot, dir=both];
511
+
512
+  recycle_core_models_Invoice -> recycle_core_models_PickupOrder
513
+  [label=" pickup (invoices)"] [arrowhead=none, arrowtail=dot, dir=both];
514
+
515
+  recycle_core_models_Invoice -> recycle_core_models_TimestampedModel
516
+  [label=" abstract\ninheritance"] [arrowhead=empty, arrowtail=none, dir=both];
517
+
518
+  recycle_core_models_InvoiceLine -> recycle_core_models_Invoice
519
+  [label=" invoice (lines)"] [arrowhead=none, arrowtail=dot, dir=both];
520
+
521
+  recycle_core_models_InvoiceLine -> recycle_core_models_Material
522
+  [label=" material (invoiceline)"] [arrowhead=none, arrowtail=dot, dir=both];
523
+
524
+  recycle_core_models_InvoiceLine -> recycle_core_models_TimestampedModel
525
+  [label=" abstract\ninheritance"] [arrowhead=empty, arrowtail=none, dir=both];
526
+
527
+  recycle_core_models_Payment -> recycle_core_models_Invoice
528
+  [label=" invoice (payments)"] [arrowhead=none, arrowtail=dot, dir=both];
529
+
530
+  recycle_core_models_Payment -> recycle_core_models_TimestampedModel
531
+  [label=" abstract\ninheritance"] [arrowhead=empty, arrowtail=none, dir=both];
532
+
533
+  recycle_core_models_Payout -> orgs_models_Organization
534
+  [label=" organization (payouts)"] [arrowhead=none, arrowtail=dot, dir=both];
535
+
536
+  recycle_core_models_Payout -> recycle_core_models_Customer
537
+  [label=" customer (payouts)"] [arrowhead=none, arrowtail=dot, dir=both];
538
+
539
+  recycle_core_models_Payout -> recycle_core_models_PickupOrder
540
+  [label=" pickup (payouts)"] [arrowhead=none, arrowtail=dot, dir=both];
541
+
542
+  recycle_core_models_Payout -> recycle_core_models_TimestampedModel
543
+  [label=" abstract\ninheritance"] [arrowhead=empty, arrowtail=none, dir=both];
544
+
545
+  recycle_core_models_Document -> orgs_models_Organization
546
+  [label=" organization (documents)"] [arrowhead=none, arrowtail=dot, dir=both];
547
+  django_contrib_contenttypes_models_ContentType [label=<
548
+  <TABLE BGCOLOR="white" BORDER="0" CELLBORDER="0" CELLSPACING="0">
549
+  <TR><TD COLSPAN="2" CELLPADDING="4" ALIGN="CENTER" BGCOLOR="#1b563f">
550
+  <FONT FACE="Roboto" POINT-SIZE="12" COLOR="white">ContentType</FONT>
551
+  </TD></TR>
552
+  </TABLE>
553
+  >]
554
+  recycle_core_models_Document -> django_contrib_contenttypes_models_ContentType
555
+  [label=" content_type (document)"] [arrowhead=none, arrowtail=dot, dir=both];
556
+  django_contrib_auth_models_User [label=<
557
+  <TABLE BGCOLOR="white" BORDER="0" CELLBORDER="0" CELLSPACING="0">
558
+  <TR><TD COLSPAN="2" CELLPADDING="4" ALIGN="CENTER" BGCOLOR="#1b563f">
559
+  <FONT FACE="Roboto" POINT-SIZE="12" COLOR="white">User</FONT>
560
+  </TD></TR>
561
+  </TABLE>
562
+  >]
563
+  recycle_core_models_Document -> django_contrib_auth_models_User
564
+  [label=" uploaded_by (document)"] [arrowhead=none, arrowtail=dot, dir=both];
565
+
566
+  recycle_core_models_Document -> recycle_core_models_TimestampedModel
567
+  [label=" abstract\ninheritance"] [arrowhead=empty, arrowtail=none, dir=both];
568
+
569
+  recycle_core_models_AuditLog -> orgs_models_Organization
570
+  [label=" organization (audit_logs)"] [arrowhead=none, arrowtail=dot, dir=both];
571
+  django_contrib_auth_models_User [label=<
572
+  <TABLE BGCOLOR="white" BORDER="0" CELLBORDER="0" CELLSPACING="0">
573
+  <TR><TD COLSPAN="2" CELLPADDING="4" ALIGN="CENTER" BGCOLOR="#1b563f">
574
+  <FONT FACE="Roboto" POINT-SIZE="12" COLOR="white">User</FONT>
575
+  </TD></TR>
576
+  </TABLE>
577
+  >]
578
+  recycle_core_models_AuditLog -> django_contrib_auth_models_User
579
+  [label=" user (auditlog)"] [arrowhead=none, arrowtail=dot, dir=both];
580
+  django_contrib_contenttypes_models_ContentType [label=<
581
+  <TABLE BGCOLOR="white" BORDER="0" CELLBORDER="0" CELLSPACING="0">
582
+  <TR><TD COLSPAN="2" CELLPADDING="4" ALIGN="CENTER" BGCOLOR="#1b563f">
583
+  <FONT FACE="Roboto" POINT-SIZE="12" COLOR="white">ContentType</FONT>
584
+  </TD></TR>
585
+  </TABLE>
586
+  >]
587
+  recycle_core_models_AuditLog -> django_contrib_contenttypes_models_ContentType
588
+  [label=" content_type (auditlog)"] [arrowhead=none, arrowtail=dot, dir=both];
589
+
590
+  recycle_core_models_AuditLog -> recycle_core_models_TimestampedModel
591
+  [label=" abstract\ninheritance"] [arrowhead=empty, arrowtail=none, dir=both];
592
+
593
+  recycle_core_models_ScrapListing -> orgs_models_Organization
594
+  [label=" organization (scrap_listings)"] [arrowhead=none, arrowtail=dot, dir=both];
595
+
596
+  recycle_core_models_ScrapListing -> recycle_core_models_Customer
597
+  [label=" customer (scrap_listings)"] [arrowhead=none, arrowtail=dot, dir=both];
598
+
599
+  recycle_core_models_ScrapListing -> recycle_core_models_CustomerSite
600
+  [label=" site (scrap_listings)"] [arrowhead=none, arrowtail=dot, dir=both];
601
+  django_contrib_auth_models_User [label=<
602
+  <TABLE BGCOLOR="white" BORDER="0" CELLBORDER="0" CELLSPACING="0">
603
+  <TR><TD COLSPAN="2" CELLPADDING="4" ALIGN="CENTER" BGCOLOR="#1b563f">
604
+  <FONT FACE="Roboto" POINT-SIZE="12" COLOR="white">User</FONT>
605
+  </TD></TR>
606
+  </TABLE>
607
+  >]
608
+  recycle_core_models_ScrapListing -> django_contrib_auth_models_User
609
+  [label=" created_by (created_listings)"] [arrowhead=none, arrowtail=dot, dir=both];
610
+
611
+  recycle_core_models_ScrapListing -> recycle_core_models_TimestampedModel
612
+  [label=" abstract\ninheritance"] [arrowhead=empty, arrowtail=none, dir=both];
613
+
614
+  recycle_core_models_ScrapListingItem -> recycle_core_models_ScrapListing
615
+  [label=" listing (items)"] [arrowhead=none, arrowtail=dot, dir=both];
616
+
617
+  recycle_core_models_ScrapListingItem -> recycle_core_models_Material
618
+  [label=" material (scraplistingitem)"] [arrowhead=none, arrowtail=dot, dir=both];
619
+
620
+  recycle_core_models_ScrapListingItem -> recycle_core_models_TimestampedModel
621
+  [label=" abstract\ninheritance"] [arrowhead=empty, arrowtail=none, dir=both];
622
+
623
+  recycle_core_models_ScrapBid -> recycle_core_models_ScrapListing
624
+  [label=" listing (bids)"] [arrowhead=none, arrowtail=dot, dir=both];
625
+
626
+  recycle_core_models_ScrapBid -> orgs_models_Organization
627
+  [label=" bidder_org (bids)"] [arrowhead=none, arrowtail=dot, dir=both];
628
+  django_contrib_auth_models_User [label=<
629
+  <TABLE BGCOLOR="white" BORDER="0" CELLBORDER="0" CELLSPACING="0">
630
+  <TR><TD COLSPAN="2" CELLPADDING="4" ALIGN="CENTER" BGCOLOR="#1b563f">
631
+  <FONT FACE="Roboto" POINT-SIZE="12" COLOR="white">User</FONT>
632
+  </TD></TR>
633
+  </TABLE>
634
+  >]
635
+  recycle_core_models_ScrapBid -> django_contrib_auth_models_User
636
+  [label=" bidder_user (bids)"] [arrowhead=none, arrowtail=dot, dir=both];
637
+
638
+  recycle_core_models_ScrapBid -> recycle_core_models_TimestampedModel
639
+  [label=" abstract\ninheritance"] [arrowhead=empty, arrowtail=none, dir=both];
640
+
641
+  recycle_core_models_ScrapAward -> recycle_core_models_ScrapListing
642
+  [label=" listing (award)"] [arrowhead=none, arrowtail=none, dir=both];
643
+
644
+  recycle_core_models_ScrapAward -> recycle_core_models_ScrapBid
645
+  [label=" winning_bid (awards)"] [arrowhead=none, arrowtail=dot, dir=both];
646
+
647
+  recycle_core_models_ScrapAward -> recycle_core_models_PickupOrder
648
+  [label=" pickup (awards)"] [arrowhead=none, arrowtail=dot, dir=both];
649
+
650
+  recycle_core_models_ScrapAward -> recycle_core_models_TimestampedModel
651
+  [label=" abstract\ninheritance"] [arrowhead=empty, arrowtail=none, dir=both];
652
+
653
+  recycle_core_models_ScrapListingInvite -> recycle_core_models_ScrapListing
654
+  [label=" listing (invites)"] [arrowhead=none, arrowtail=dot, dir=both];
655
+
656
+  recycle_core_models_ScrapListingInvite -> orgs_models_Organization
657
+  [label=" invited_org (listing_invites)"] [arrowhead=none, arrowtail=dot, dir=both];
658
+  django_contrib_auth_models_User [label=<
659
+  <TABLE BGCOLOR="white" BORDER="0" CELLBORDER="0" CELLSPACING="0">
660
+  <TR><TD COLSPAN="2" CELLPADDING="4" ALIGN="CENTER" BGCOLOR="#1b563f">
661
+  <FONT FACE="Roboto" POINT-SIZE="12" COLOR="white">User</FONT>
662
+  </TD></TR>
663
+  </TABLE>
664
+  >]
665
+  recycle_core_models_ScrapListingInvite -> django_contrib_auth_models_User
666
+  [label=" invited_user (listing_invites)"] [arrowhead=none, arrowtail=dot, dir=both];
667
+
668
+  recycle_core_models_ScrapListingInvite -> recycle_core_models_TimestampedModel
669
+  [label=" abstract\ninheritance"] [arrowhead=empty, arrowtail=none, dir=both];
670
+
671
+
672
+}

BIN
erd.pdf


BIN
erd.png


+ 4 - 1
public_frontend/forms.py

@@ -4,12 +4,16 @@ from django import forms
4 4
 
5 5
 
6 6
 class PickupRequestForm(forms.Form):
7
+    class MultiFileInput(forms.ClearableFileInput):
8
+        allow_multiple_selected = True
9
+
7 10
     name = forms.CharField(max_length=255)
8 11
     email = forms.EmailField(required=False)
9 12
     phone = forms.CharField(max_length=64, required=False)
10 13
     address = forms.CharField(widget=forms.Textarea)
11 14
     preferred_at = forms.DateTimeField(required=False, widget=forms.DateTimeInput(attrs={"type": "datetime-local"}))
12 15
     materials = forms.CharField(label="Materials/Notes", widget=forms.Textarea, required=False)
16
+    photos = forms.FileField(required=False, widget=MultiFileInput, help_text="Optional: upload photos of scrap")
13 17
 
14 18
 
15 19
 class ContactForm(forms.Form):
@@ -18,4 +22,3 @@ class ContactForm(forms.Form):
18 22
     phone = forms.CharField(max_length=64, required=False)
19 23
     subject = forms.CharField(max_length=255, required=False)
20 24
     message = forms.CharField(widget=forms.Textarea)
21
-

+ 5 - 1
public_frontend/templates/public_frontend/home.html

@@ -76,7 +76,7 @@
76 76
   {# Pickup Request Section #}
77 77
   <section id="pickup-request">
78 78
     <h2 class="text-2xl font-semibold mb-3">Request a Pickup</h2>
79
-    <form method="post" action="{% url 'public_frontend:pickup_request' %}" class="bg-white rounded-lg shadow-md p-4 grid gap-4">
79
+    <form method="post" enctype="multipart/form-data" action="{% url 'public_frontend:pickup_request' %}" class="bg-white rounded-lg shadow-md p-4 grid gap-4">
80 80
       {% csrf_token %}
81 81
       <div>
82 82
         <label class="block text-sm font-medium mb-1">Name</label>
@@ -101,6 +101,10 @@
101 101
         <textarea name="materials" class="w-full border rounded px-3 py-2" rows="4">{{ pickup_form.materials.value|default:'' }}</textarea>
102 102
       </div>
103 103
       <div>
104
+        <label class="block text-sm font-medium mb-1">Photos (optional)</label>
105
+        <input type="file" name="photos" multiple accept="image/*" class="w-full border rounded px-3 py-2">
106
+      </div>
107
+      <div>
104 108
         <button class="btn-primary" type="submit">Submit Request</button>
105 109
       </div>
106 110
     </form>

+ 1 - 2
public_frontend/templates/public_frontend/materials_list.html

@@ -14,7 +14,7 @@
14 14
       {% for m in materials %}
15 15
         <tr class="border-t">
16 16
           <td class="px-4 py-2">{{ m.name }}</td>
17
-          <td class="px-4 py-2">{{ m.category.name }}</td>
17
+          <td class="px-4 py-2">{{ m.get_category_display }}</td>
18 18
           <td class="px-4 py-2">{{ m.get_default_unit_display }}</td>
19 19
         </tr>
20 20
       {% empty %}
@@ -24,4 +24,3 @@
24 24
   </table>
25 25
   </div>
26 26
 {% endblock %}
27
-

+ 5 - 2
public_frontend/templates/public_frontend/pickup_request.html

@@ -2,7 +2,7 @@
2 2
 {% block title %}Request Pickup{% endblock %}
3 3
 {% block content %}
4 4
 <h1 class="text-xl font-semibold mb-4">Request a Pickup</h1>
5
-<form method="post" class="bg-white rounded shadow p-4 grid gap-4">
5
+<form method="post" enctype="multipart/form-data" class="bg-white rounded shadow p-4 grid gap-4">
6 6
   {% csrf_token %}
7 7
   <div>
8 8
     <label class="block text-sm font-medium mb-1">Name</label>
@@ -35,9 +35,12 @@
35 35
     <textarea name="materials" class="w-full border rounded px-3 py-2" rows="4">{{ form.materials.value|default:'' }}</textarea>
36 36
   </div>
37 37
   <div>
38
+    <label class="block text-sm font-medium mb-1">Photos (optional)</label>
39
+    <input type="file" name="photos" multiple accept="image/*" class="w-full border rounded px-3 py-2">
40
+  </div>
41
+  <div>
38 42
     <button class="btn-primary" type="submit">Submit Request</button>
39 43
   </div>
40 44
 </form>
41 45
 <style>.btn-primary{background:#1d4ed8;color:white;padding:.5rem .75rem;border-radius:.375rem}</style>
42 46
 {% endblock %}
43
-

+ 20 - 17
public_frontend/views.py

@@ -12,6 +12,10 @@ from cms.models import Post, PostCategory
12 12
 
13 13
 from .forms import PickupRequestForm, ContactForm
14 14
 from .models import Lead
15
+from recycle_core.controllers.pickup_request import (
16
+    PickupRequestController,
17
+    PickupRequestData,
18
+)
15 19
 
16 20
 
17 21
 def home(request):
@@ -98,30 +102,29 @@ def service_detail(request, pk: int):
98 102
 
99 103
 def pickup_request(request):
100 104
     org = getattr(request, "org", None)
101
-    form = PickupRequestForm(request.POST or None)
105
+    form = PickupRequestForm(request.POST or None, request.FILES or None)
102 106
     if request.method == "POST":
103 107
         if not org:
104 108
             messages.error(request, "Organization context missing.")
105 109
             return redirect("public_frontend:pickup_request")
106 110
         if form.is_valid():
107
-            # Store as a Lead for staff to process; PickupOrder requires customer/site
108
-            message = (
109
-                f"Pickup Request\n"
110
-                f"Address: {form.cleaned_data.get('address')}\n"
111
-                f"Preferred: {form.cleaned_data.get('preferred_at') or ''}\n"
112
-                f"Materials: {form.cleaned_data.get('materials') or ''}"
113
-            )
114
-            Lead.objects.create(
111
+            ctrl = PickupRequestController()
112
+            data = PickupRequestData(
115 113
                 organization=org,
116
-                name=form.cleaned_data.get('name'),
117
-                email=form.cleaned_data.get('email',''),
118
-                phone=form.cleaned_data.get('phone',''),
119
-                subject='Pickup Request',
120
-                message=message,
121
-                source='pickup_request',
114
+                name=form.cleaned_data.get("name"),
115
+                email=form.cleaned_data.get("email", ""),
116
+                phone=form.cleaned_data.get("phone", ""),
117
+                address=form.cleaned_data.get("address", ""),
118
+                materials=form.cleaned_data.get("materials", ""),
119
+                preferred_at=form.cleaned_data.get("preferred_at"),
120
+                files=request.FILES.getlist("photos") if hasattr(request, "FILES") and "photos" in request.FILES else [],
122 121
             )
123
-            messages.success(request, "Thanks! Your pickup request was submitted.")
124
-            return redirect("public_frontend:home")
122
+            result = ctrl.submit(data)
123
+            if result.ok:
124
+                messages.success(request, "Thanks! Your pickup request was submitted.")
125
+                return redirect("public_frontend:home")
126
+            else:
127
+                messages.error(request, result.error or "Unable to submit your request.")
125 128
         messages.error(request, "Please correct the errors below.")
126 129
     return render(request, "public_frontend/pickup_request.html", {"form": form, "org": org})
127 130
 

+ 5 - 1
recycle_core/admin.py

@@ -39,9 +39,13 @@ class MaterialCategoryAdmin(OrgScopedAdmin):
39 39
 
40 40
 @admin.register(models.Material)
41 41
 class MaterialAdmin(OrgScopedAdmin):
42
-    list_display = ("name", "code", "category", "organization", "default_unit")
42
+    list_display = ("name", "code", "get_category_display", "organization", "default_unit")
43 43
     list_filter = ("default_unit", "category")
44 44
     search_fields = ("name", "code")
45
+    class MaterialImageInline(admin.TabularInline):
46
+        model = models.MaterialImage
47
+        extra = 1
48
+    inlines = [MaterialImageInline]
45 49
 
46 50
 
47 51
 @admin.register(models.PriceList)

+ 2 - 0
recycle_core/controllers/__init__.py

@@ -0,0 +1,2 @@
1
+from __future__ import annotations
2
+

+ 80 - 0
recycle_core/controllers/pickup_request.py

@@ -0,0 +1,80 @@
1
+from __future__ import annotations
2
+
3
+from dataclasses import dataclass
4
+from typing import Iterable, List, Optional
5
+from django.contrib.contenttypes.models import ContentType
6
+from django.utils import timezone
7
+
8
+from orgs.models import Organization
9
+from recycle_core.models import Document
10
+
11
+
12
+@dataclass
13
+class PickupRequestData:
14
+    organization: Organization
15
+    name: str
16
+    email: str = ""
17
+    phone: str = ""
18
+    address: str = ""
19
+    materials: str = ""
20
+    preferred_at: Optional[timezone.datetime] = None
21
+    files: Optional[Iterable] = None  # iterable of UploadedFile
22
+
23
+
24
+@dataclass
25
+class PickupRequestResult:
26
+    ok: bool
27
+    lead_id: Optional[int] = None
28
+    error: Optional[str] = None
29
+    document_ids: List[int] = None
30
+
31
+
32
+class PickupRequestController:
33
+    """Application layer controller for the fast-path pickup request.
34
+
35
+    - Creates a Lead scoped to an Organization
36
+    - Stores any uploaded photos/documents as Document records attached to the Lead
37
+    """
38
+
39
+    def submit(self, data: PickupRequestData) -> PickupRequestResult:
40
+        from public_frontend.models import Lead  # import locally to avoid circular imports
41
+
42
+        try:
43
+            # Prepare message body for staff
44
+            message = (
45
+                f"Pickup Request\n"
46
+                f"Address: {data.address}\n"
47
+                f"Preferred: {data.preferred_at or ''}\n"
48
+                f"Materials: {data.materials or ''}"
49
+            )
50
+
51
+            lead = Lead.objects.create(
52
+                organization=data.organization,
53
+                name=data.name,
54
+                email=data.email or "",
55
+                phone=data.phone or "",
56
+                subject="Pickup Request",
57
+                message=message,
58
+                source="pickup_request",
59
+            )
60
+
61
+            # Attach uploaded files as Documents linked to the Lead
62
+            doc_ids: List[int] = []
63
+            if data.files:
64
+                ct = ContentType.objects.get_for_model(Lead)
65
+                for idx, f in enumerate(data.files):
66
+                    doc = Document.objects.create(
67
+                        organization=data.organization,
68
+                        file=f,
69
+                        kind="pickup_request",
70
+                        content_type=ct,
71
+                        object_id=lead.id,
72
+                        uploaded_by=None,
73
+                    )
74
+                    doc_ids.append(doc.id)
75
+
76
+            return PickupRequestResult(ok=True, lead_id=lead.id, document_ids=doc_ids)
77
+
78
+        except Exception as e:
79
+            return PickupRequestResult(ok=False, error=str(e), document_ids=[])
80
+

+ 51 - 1
recycle_core/forms.py

@@ -1,4 +1,5 @@
1 1
 from django import forms
2
+from django.core.exceptions import ValidationError
2 3
 from django.contrib.auth import get_user_model
3 4
 from decimal import Decimal
4 5
 from django.utils import timezone
@@ -7,6 +8,7 @@ from django.contrib.contenttypes.models import ContentType
7 8
 from .models import (
8 9
     MaterialCategory,
9 10
     Material,
11
+    MaterialImage,
10 12
     ProvidedService,
11 13
     Customer,
12 14
     CustomerSite,
@@ -21,10 +23,58 @@ class MaterialCategoryForm(forms.ModelForm):
21 23
         fields = ["organization", "name"]
22 24
 
23 25
 
26
+class MultiFileInput(forms.ClearableFileInput):
27
+    allow_multiple_selected = True
28
+
29
+
30
+class MultiImageField(forms.Field):
31
+    widget = MultiFileInput
32
+
33
+    def __init__(self, *args, **kwargs):
34
+        kwargs.setdefault("required", False)
35
+        super().__init__(*args, **kwargs)
36
+
37
+    def to_python(self, data):
38
+        return data
39
+
40
+    def validate(self, value):
41
+        # Basic required check; skip per-file validation here
42
+        if self.required and not value:
43
+            raise ValidationError("This field is required.")
44
+
45
+
24 46
 class MaterialForm(forms.ModelForm):
47
+    images = MultiImageField(help_text="Upload one or more sample images (optional)")
48
+
25 49
     class Meta:
26 50
         model = Material
27
-        fields = ["organization", "category", "name", "code", "default_unit"]
51
+        fields = ["organization", "category", "name", "code", "default_unit", "images"]
52
+
53
+    def save(self, commit=True):
54
+        instance = super().save(commit=commit)
55
+        files = self.files.getlist("images") if hasattr(self, "files") else []
56
+        if commit and files:
57
+            # Instance has a PK; we can create images now
58
+            order_start = instance.images.count()
59
+            for i, f in enumerate(files):
60
+                MaterialImage.objects.create(material=instance, image=f, display_order=order_start + i)
61
+        else:
62
+            # Defer image saving until caller completes save
63
+            self._pending_images = files
64
+        return instance
65
+
66
+    def save_images(self, instance: Material | None = None):
67
+        """Persist any pending images after the Material has been saved."""
68
+        if not hasattr(self, "_pending_images"):
69
+            return
70
+        target = instance or getattr(self, "instance", None)
71
+        if not target or not getattr(target, "pk", None):
72
+            return
73
+        order_start = target.images.count()
74
+        for i, f in enumerate(self._pending_images or []):
75
+            MaterialImage.objects.create(material=target, image=f, display_order=order_start + i)
76
+        # Clear pending list
77
+        self._pending_images = []
28 78
 
29 79
 
30 80
 class CustomerForm(forms.ModelForm):

+ 69 - 4
recycle_core/management/commands/seed_ecoloop.py

@@ -35,6 +35,7 @@ class Command(BaseCommand):
35 35
     def add_arguments(self, parser):
36 36
         parser.add_argument("--org", default="DEMO", help="Organization code/id/name to seed (default: DEMO)")
37 37
         parser.add_argument("--bidder-org", dest="bidder_org", default="REC1", help="Bidder org code/id/name (default: REC1)")
38
+        parser.add_argument("--reset", action="store_true", help="Delete existing data for the target orgs before seeding")
38 39
 
39 40
     def handle(self, *args, **options):
40 41
         now = timezone.now()
@@ -59,6 +60,70 @@ class Command(BaseCommand):
59 60
         org = _resolve_org(org_ident, default_name=("Ecoloop " + str(org_ident)))
60 61
         bidder_org = _resolve_org(bidder_ident, default_name="Recycler Co.")
61 62
 
63
+        # Optionally reset existing demo data (scoped to the selected orgs)
64
+        if options.get("reset"):
65
+            from recycle_core.models import (
66
+                ScrapAward,
67
+                ScrapBid,
68
+                ScrapListingInvite,
69
+                ScrapListingItem,
70
+                ScrapListing,
71
+                WeighLine,
72
+                WeighTicket,
73
+                PickupItem,
74
+                PickupOrder,
75
+                InvoiceLine,
76
+                Invoice,
77
+                Payment,
78
+                Payout,
79
+                ServiceAgreement,
80
+                CustomerSite,
81
+                Customer,
82
+                PriceListItem,
83
+                PriceList,
84
+                Material,
85
+                MaterialCategory,
86
+                ProvidedService,
87
+            )
88
+
89
+            def _wipe_for(o: Organization):
90
+                # Marketplace
91
+                ScrapAward.objects.filter(listing__organization=o).delete()
92
+                ScrapBid.objects.filter(listing__organization=o).delete()
93
+                ScrapListingInvite.objects.filter(listing__organization=o).delete()
94
+                ScrapListingItem.objects.filter(listing__organization=o).delete()
95
+                ScrapListing.objects.filter(organization=o).delete()
96
+
97
+                # Operations
98
+                WeighLine.objects.filter(ticket__pickup__organization=o).delete()
99
+                WeighTicket.objects.filter(pickup__organization=o).delete()
100
+                PickupItem.objects.filter(pickup__organization=o).delete()
101
+                PickupOrder.objects.filter(organization=o).delete()
102
+
103
+                # Billing
104
+                InvoiceLine.objects.filter(invoice__organization=o).delete()
105
+                Payment.objects.filter(invoice__organization=o).delete()
106
+                Invoice.objects.filter(organization=o).delete()
107
+                Payout.objects.filter(organization=o).delete()
108
+
109
+                # Customers and agreements
110
+                ServiceAgreement.objects.filter(customer__organization=o).delete()
111
+                CustomerSite.objects.filter(customer__organization=o).delete()
112
+                Customer.objects.filter(organization=o).delete()
113
+
114
+                # Pricing
115
+                PriceListItem.objects.filter(price_list__organization=o).delete()
116
+                PriceList.objects.filter(organization=o).delete()
117
+
118
+                # Inventory and services
119
+                Material.objects.filter(organization=o).delete()
120
+                ProvidedService.objects.filter(organization=o).delete()
121
+                MaterialCategory.objects.filter(organization=o).delete()
122
+
123
+            _wipe_for(org)
124
+            _wipe_for(bidder_org)
125
+            self.stdout.write(self.style.WARNING("Existing data removed for selected orgs (reset)."))
126
+
62 127
         # Users
63 128
         manager = User.objects.filter(username="manager").first()
64 129
         if not manager:
@@ -80,10 +145,10 @@ class Command(BaseCommand):
80 145
         metals, _ = MaterialCategory.objects.get_or_create(organization=org, name="Metals")
81 146
         paper, _ = MaterialCategory.objects.get_or_create(organization=org, name="Paper")
82 147
 
83
-        pet, _ = Material.objects.get_or_create(organization=org, category=plastics, name="PET", defaults={"default_unit": Material.UNIT_KG})
84
-        hdpe, _ = Material.objects.get_or_create(organization=org, category=plastics, name="HDPE", defaults={"default_unit": Material.UNIT_KG})
85
-        can, _ = Material.objects.get_or_create(organization=org, category=metals, name="Aluminum Can", defaults={"default_unit": Material.UNIT_KG})
86
-        cardboard, _ = Material.objects.get_or_create(organization=org, category=paper, name="Cardboard", defaults={"default_unit": Material.UNIT_KG})
148
+        pet, _ = Material.objects.get_or_create(organization=org, category="Plastics", name="PET", defaults={"default_unit": Material.UNIT_KG})
149
+        hdpe, _ = Material.objects.get_or_create(organization=org, category="Plastics", name="HDPE", defaults={"default_unit": Material.UNIT_KG})
150
+        can, _ = Material.objects.get_or_create(organization=org, category="Metals", name="Aluminum Can", defaults={"default_unit": Material.UNIT_KG})
151
+        cardboard, _ = Material.objects.get_or_create(organization=org, category="Paper", name="Cardboard", defaults={"default_unit": Material.UNIT_KG})
87 152
 
88 153
         # Price list
89 154
         pl, _ = PriceList.objects.get_or_create(

+ 18 - 0
recycle_core/migrations/0006_alter_materialcategory_name.py

@@ -0,0 +1,18 @@
1
+# Generated by Django 4.2.24 on 2025-09-22 09:17
2
+
3
+from django.db import migrations, models
4
+
5
+
6
+class Migration(migrations.Migration):
7
+
8
+    dependencies = [
9
+        ('recycle_core', '0005_providedservice_is_enabled'),
10
+    ]
11
+
12
+    operations = [
13
+        migrations.AlterField(
14
+            model_name='materialcategory',
15
+            name='name',
16
+            field=models.CharField(choices=[('Plastics', 'Plastics'), ('Metals', 'Metals'), ('Paper', 'Paper'), ('Glass', 'Glass'), ('Electronics', 'Electronics'), ('Wood', 'Wood'), ('Rubber', 'Rubber'), ('Textiles', 'Textiles'), ('Organic', 'Organic'), ('Mixed', 'Mixed')], max_length=255),
17
+        ),
18
+    ]

+ 18 - 0
recycle_core/migrations/0007_alter_material_category.py

@@ -0,0 +1,18 @@
1
+# Generated by Django 4.2.24 on 2025-09-22 09:23
2
+
3
+from django.db import migrations, models
4
+
5
+
6
+class Migration(migrations.Migration):
7
+
8
+    dependencies = [
9
+        ('recycle_core', '0006_alter_materialcategory_name'),
10
+    ]
11
+
12
+    operations = [
13
+        migrations.AlterField(
14
+            model_name='material',
15
+            name='category',
16
+            field=models.CharField(choices=[('Plastics', 'Plastics'), ('Metals', 'Metals'), ('Paper', 'Paper'), ('Glass', 'Glass'), ('Electronics', 'Electronics'), ('Wood', 'Wood'), ('Rubber', 'Rubber'), ('Textiles', 'Textiles'), ('Organic', 'Organic'), ('Mixed', 'Mixed')], max_length=64),
17
+        ),
18
+    ]

+ 29 - 0
recycle_core/migrations/0008_materialimage.py

@@ -0,0 +1,29 @@
1
+# Generated by Django 4.2.24 on 2025-09-22 09:28
2
+
3
+from django.db import migrations, models
4
+import django.db.models.deletion
5
+
6
+
7
+class Migration(migrations.Migration):
8
+
9
+    dependencies = [
10
+        ('recycle_core', '0007_alter_material_category'),
11
+    ]
12
+
13
+    operations = [
14
+        migrations.CreateModel(
15
+            name='MaterialImage',
16
+            fields=[
17
+                ('id', models.BigAutoField(auto_created=True, primary_key=True, serialize=False, verbose_name='ID')),
18
+                ('created_at', models.DateTimeField(auto_now_add=True)),
19
+                ('updated_at', models.DateTimeField(auto_now=True)),
20
+                ('image', models.ImageField(upload_to='materials/%Y/%m/')),
21
+                ('caption', models.CharField(blank=True, max_length=255)),
22
+                ('display_order', models.PositiveIntegerField(default=0)),
23
+                ('material', models.ForeignKey(on_delete=django.db.models.deletion.CASCADE, related_name='images', to='recycle_core.material')),
24
+            ],
25
+            options={
26
+                'ordering': ['display_order', 'id'],
27
+            },
28
+        ),
29
+    ]

+ 30 - 2
recycle_core/models.py

@@ -27,7 +27,20 @@ class TimestampedModel(models.Model):
27 27
 
28 28
 class MaterialCategory(TimestampedModel):
29 29
     organization = models.ForeignKey(Organization, on_delete=models.CASCADE, related_name="material_categories")
30
-    name = models.CharField(max_length=255)
30
+    # Limit to a curated, preset set of category names
31
+    CATEGORY_CHOICES = (
32
+        ("Plastics", "Plastics"),
33
+        ("Metals", "Metals"),
34
+        ("Paper", "Paper"),
35
+        ("Glass", "Glass"),
36
+        ("Electronics", "Electronics"),
37
+        ("Wood", "Wood"),
38
+        ("Rubber", "Rubber"),
39
+        ("Textiles", "Textiles"),
40
+        ("Organic", "Organic"),
41
+        ("Mixed", "Mixed"),
42
+    )
43
+    name = models.CharField(max_length=255, choices=CATEGORY_CHOICES)
31 44
 
32 45
     class Meta:
33 46
         unique_together = ("organization", "name")
@@ -81,7 +94,9 @@ class ProvidedService(TimestampedModel):
81 94
 
82 95
 class Material(TimestampedModel):
83 96
     organization = models.ForeignKey(Organization, on_delete=models.CASCADE, related_name="materials")
84
-    category = models.ForeignKey(MaterialCategory, on_delete=models.PROTECT, related_name="materials")
97
+    # Preset category choices (no FK)
98
+    CATEGORY_CHOICES = MaterialCategory.CATEGORY_CHOICES
99
+    category = models.CharField(max_length=64, choices=CATEGORY_CHOICES)
85 100
     name = models.CharField(max_length=255)
86 101
     code = models.CharField(max_length=64, blank=True)
87 102
     # unit choices keep MVP simple; conversions out of scope for now
@@ -102,6 +117,19 @@ class Material(TimestampedModel):
102 117
         return self.name
103 118
 
104 119
 
120
+class MaterialImage(TimestampedModel):
121
+    material = models.ForeignKey(Material, on_delete=models.CASCADE, related_name="images")
122
+    image = models.ImageField(upload_to="materials/%Y/%m/")
123
+    caption = models.CharField(max_length=255, blank=True)
124
+    display_order = models.PositiveIntegerField(default=0)
125
+
126
+    class Meta:
127
+        ordering = ["display_order", "id"]
128
+
129
+    def __str__(self) -> str:
130
+        return self.caption or f"MaterialImage #{self.id}"
131
+
132
+
105 133
 class PriceList(TimestampedModel):
106 134
     organization = models.ForeignKey(Organization, on_delete=models.CASCADE, related_name="price_lists")
107 135
     name = models.CharField(max_length=255)

+ 22 - 1
recycle_core/templates/recycle_core/material_form.html

@@ -5,7 +5,28 @@
5 5
 {% render_breadcrumbs breadcrumbs %}
6 6
 <div class="bg-white rounded shadow p-4">
7 7
   <h1 class="text-xl font-semibold mb-4">Edit Material</h1>
8
-  <form method="post">
8
+
9
+  {% if item %}
10
+  {% with imgs=item.images.all %}
11
+  {% if imgs %}
12
+  <div class="mb-4">
13
+    <h2 class="text-lg font-medium mb-2">Existing Images</h2>
14
+    <div class="grid grid-cols-2 sm:grid-cols-3 md:grid-cols-4 gap-3">
15
+      {% for im in imgs %}
16
+        <div class="border rounded p-2 bg-white flex flex-col items-center gap-2">
17
+          <img src="{{ im.image.url }}" alt="{{ im.caption|default:'Material image' }}" class="w-28 h-28 object-cover rounded" />
18
+          {% if im.caption %}
19
+            <div class="text-xs text-gray-600 text-center">{{ im.caption }}</div>
20
+          {% endif %}
21
+        </div>
22
+      {% endfor %}
23
+    </div>
24
+  </div>
25
+  {% endif %}
26
+  {% endwith %}
27
+  {% endif %}
28
+
29
+  <form method="post" enctype="multipart/form-data">
9 30
     {% csrf_token %}
10 31
     {{ form|crispy }}
11 32
     <div class="mt-3 flex gap-2">

+ 1 - 1
recycle_core/templates/recycle_core/materials_list.html

@@ -54,7 +54,7 @@
54 54
         {% for m in materials %}
55 55
           <tr>
56 56
             <td class="px-4 py-2">{{ m.organization.name }}</td>
57
-            <td class="px-4 py-2">{{ m.category.name }}</td>
57
+            <td class="px-4 py-2">{{ m.get_category_display }}</td>
58 58
             <td class="px-4 py-2">{{ m.name }}</td>
59 59
             <td class="px-4 py-2">{{ m.code }}</td>
60 60
             <td class="px-4 py-2">{{ m.get_default_unit_display }}</td>

+ 64 - 1
recycle_core/tests.py

@@ -1,3 +1,66 @@
1 1
 from django.test import TestCase
2
+from django.core.files.uploadedfile import SimpleUploadedFile
2 3
 
3
-# Create your tests here.
4
+from orgs.models import Organization
5
+from public_frontend.models import Lead
6
+from .models import Document
7
+from .controllers.pickup_request import PickupRequestController, PickupRequestData
8
+
9
+
10
+class PickupRequestControllerTests(TestCase):
11
+    def setUp(self) -> None:
12
+        self.org = Organization.objects.create(name="Test Org", code="TEST")
13
+        self.ctrl = PickupRequestController()
14
+
15
+    def test_submit_without_files_creates_lead_only(self):
16
+        data = PickupRequestData(
17
+            organization=self.org,
18
+            name="Alice",
19
+            email="alice@example.com",
20
+            phone="+1 555 0000",
21
+            address="123 Road",
22
+            materials="PET bottles",
23
+            preferred_at=None,
24
+            files=[],
25
+        )
26
+
27
+        result = self.ctrl.submit(data)
28
+        self.assertTrue(result.ok)
29
+        self.assertIsNotNone(result.lead_id)
30
+        self.assertEqual(result.document_ids, [])
31
+
32
+        lead = Lead.objects.get(pk=result.lead_id)
33
+        self.assertEqual(lead.organization, self.org)
34
+        self.assertEqual(lead.name, "Alice")
35
+        self.assertEqual(lead.subject, "Pickup Request")
36
+        self.assertEqual(lead.source, "pickup_request")
37
+
38
+        self.assertEqual(Document.objects.filter(object_id=lead.id).count(), 0)
39
+
40
+    def test_submit_with_files_creates_documents(self):
41
+        file1 = SimpleUploadedFile("photo1.jpg", b"fakejpegdata1", content_type="image/jpeg")
42
+        file2 = SimpleUploadedFile("photo2.jpg", b"fakejpegdata2", content_type="image/jpeg")
43
+
44
+        data = PickupRequestData(
45
+            organization=self.org,
46
+            name="Bob",
47
+            email="bob@example.com",
48
+            phone="+1 555 1111",
49
+            address="456 Avenue",
50
+            materials="Aluminum cans",
51
+            preferred_at=None,
52
+            files=[file1, file2],
53
+        )
54
+
55
+        result = self.ctrl.submit(data)
56
+        self.assertTrue(result.ok)
57
+        self.assertIsNotNone(result.lead_id)
58
+        self.assertEqual(len(result.document_ids), 2)
59
+
60
+        lead = Lead.objects.get(pk=result.lead_id)
61
+        docs = Document.objects.filter(object_id=lead.id).order_by("id")
62
+        self.assertEqual(docs.count(), 2)
63
+        for d in docs:
64
+            self.assertEqual(d.organization, self.org)
65
+            self.assertEqual(d.kind, "pickup_request")
66
+            self.assertEqual(d.content_object, lead)

+ 9 - 4
recycle_core/views.py

@@ -72,7 +72,7 @@ def owner_required(view_func):
72 72
 @breadcrumbs(label="Materials", name="re_materials")
73 73
 def materials_list(request):
74 74
     # Create forms
75
-    mat_form = MaterialForm(request.POST or None)
75
+    mat_form = MaterialForm(request.POST or None, request.FILES or None)
76 76
     cat_form = MaterialCategoryForm(request.POST or None)
77 77
 
78 78
     # Restrict organization choices in forms to current org
@@ -91,6 +91,11 @@ def materials_list(request):
91 91
                 if getattr(request, "org", None) is not None:
92 92
                     obj.organization = request.org
93 93
                 obj.save()
94
+                # Save any uploaded images deferred by the form
95
+                try:
96
+                    mat_form.save_images(instance=obj)
97
+                except Exception:
98
+                    pass
94 99
                 messages.success(request, "Material created.")
95 100
                 return redirect("recycle_core:materials_list")
96 101
             else:
@@ -109,14 +114,14 @@ def materials_list(request):
109 114
     # Filters via django-filter to match list pattern
110 115
     class MaterialFilter(filters.FilterSet):
111 116
         organization = filters.ModelChoiceFilter(queryset=Organization.objects.all())
112
-        category = filters.ModelChoiceFilter(queryset=MaterialCategory.objects.all())
117
+        category = filters.ChoiceFilter(choices=Material.CATEGORY_CHOICES)
113 118
         name = filters.CharFilter(field_name="name", lookup_expr="icontains")
114 119
 
115 120
         class Meta:
116 121
             model = Material
117 122
             fields = ["organization", "category", "name"]
118 123
 
119
-    base_mats = Material.objects.select_related("organization", "category").order_by("organization_id", "name")
124
+    base_mats = Material.objects.select_related("organization").order_by("organization_id", "name")
120 125
     mat_filter = MaterialFilter(request.GET, queryset=base_mats)
121 126
     mats = mat_filter.qs
122 127
     # Scope to current organization if present
@@ -248,7 +253,7 @@ def org_user_delete(request, pk: int):
248 253
 def material_edit(request, pk: int):
249 254
     item = get_object_or_404(Material, pk=pk)
250 255
     if request.method == "POST":
251
-        form = MaterialForm(request.POST, instance=item)
256
+        form = MaterialForm(request.POST, request.FILES, instance=item)
252 257
         if form.is_valid():
253 258
             form.save()
254 259
             messages.success(request, "Material updated.")

+ 4 - 0
requirements.txt

@@ -14,4 +14,8 @@ django-browser-reload
14 14
 django-allauth[socialaccount]
15 15
 django-markdownfield
16 16
 django-mptt
17
+django-extensions
18
+# Choose one of these for graph_models rendering
19
+# pygraphviz is preferred; alternatively install pydotplus and graphviz
20
+pygraphviz
17 21
 django-npm

BIN
seq.png


+ 59 - 0
seq.txt

@@ -0,0 +1,59 @@
1
+@startuml
2
+title Request Pickup (Fast Path)
3
+actor "Factory Officer" as FO
4
+participant "Public Site (FE)" as Web
5
+participant "Backend (Django)" as API
6
+actor "Staff (Web Admin)" as Staff
7
+actor Driver
8
+participant "Weigh Station" as Scale
9
+participant Billing
10
+
11
+FO -> Web: Open "Sell Scrap" (Request Pickup)
12
+Web --> FO: Show form (materials, qty, photos, address, time)
13
+FO -> Web: Submit form (+photos)
14
+Web -> API: POST /pickup-request
15
+API -> API: Create Lead (org, details)
16
+API --> Staff: Notify (inbox/email)
17
+Staff -> API: Create/attach Customer + Site
18
+Staff -> API: Create PickupOrder (status=requested)
19
+Staff -> API: Schedule + Assign Driver
20
+API --> FO: Confirmation (schedule)
21
+Driver -> FO: Arrive and collect
22
+Driver -> Scale: Weigh materials
23
+Scale -> API: Record WeighTicket + lines
24
+API -> Billing: Generate Invoice or Payout
25
+Billing --> FO: Invoice/Payout issued
26
+FO -> Billing: Pay / Receive funds
27
+API -> API: Mark Pickup completed
28
+@enduml
29
+
30
+@startuml
31
+title Get Bids (Marketplace Path)
32
+actor "Factory Officer" as FO
33
+participant "Public Site (FE)" as Web
34
+participant "Backend (Django)" as API
35
+actor "Staff (Web Admin)" as Staff
36
+actor "Recycler(s)" as Rec
37
+actor Driver
38
+participant "Weigh Station" as Scale
39
+participant Billing
40
+
41
+FO -> Web: "Sell Scrap" → Get Bids
42
+Web --> FO: Listing form (title, materials, qty, photos, reserve, ends)
43
+FO -> Web: Submit request
44
+Web -> API: POST listing-request
45
+API -> API: Create Draft ScrapListing (or Lead: listing_request)
46
+Staff -> API: Review + Publish (public or invite-only)
47
+API --> Rec: Listing visible / invites sent
48
+Rec -> API: Place Bid(s)
49
+Staff -> API: Close listing at end time
50
+Staff -> API: Award winning bid
51
+API -> API: Create PickupOrder from award
52
+Driver -> FO: Collect materials
53
+Driver -> Scale: Weigh materials
54
+Scale -> API: Record WeighTicket + lines
55
+API -> Billing: Generate Invoice or Payout
56
+Billing --> FO: Invoice/Payout issued
57
+API -> API: Mark Pickup completed
58
+@enduml
59
+

BIN
seq_001.png